提到“殺熟”,我們比較常見的是在網購、外賣、打車等領域中出現不同賬號價格不一等現象的情況,近日國際金融報曝光的一起案例中,竟然有投資者遇到了“券商”殺熟。小金帶大家一起了解一下~(完整版報道點擊查看原文)
證券交易傭金的差別待遇
70后普通投資者孫先生介紹,自己在某證券開戶至今已經有20年,網絡賬戶交易傭金費率一直按2.4‰收取。但實際上隨著時間變化,證券交易傭金費率在不斷下降,新客戶只收取0.3‰,這差價已經接近10倍。

而據記者調查,這種現象在行業內是普遍現象。雖然按照法律規定,券商需要在營業場所的顯著位置標明收費項目、收費標準等重要信息,但實際上許多券商不會主動告訴投資者傭金費率下調。投資者不主動申請下調,費率就不會變更,這種情況下基本上就是吃了個悶虧。
證券交易傭金是怎么計算的
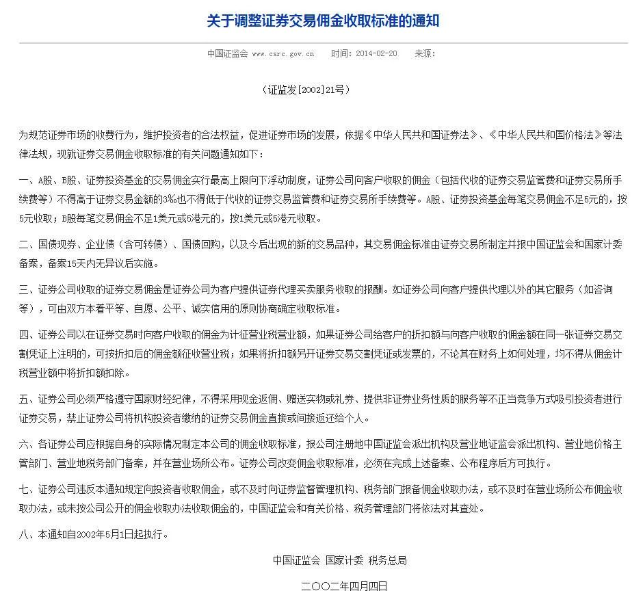
2002年5月1日由中國證券監督管理委員會、國家計委、國家稅務總局共同發布的《關于調整證券交易傭金收取標準的通知》正式執行。

通知中規定“A股、B股、證券投資基金的交易傭金實行最高上限向下浮動制度,證券公司向客戶收取的傭金(包括代收的證券交易監管費和證券交易所手續費等)不得高于證券交易金額的3‰,也不得低于代收的證券交易監管費和證券交易所手續費等。”
簡單來說就是,傭金費率最高是證券交易金額的3‰,但是可以進行一定范圍內的自由調整。為了更多的獲取客戶,有些券商會以低傭金的方式來提高自己的競爭力。
在全球范圍內,絕大部分的證券交易所實行的是自由協商制,不過其中大部分實行的是完全的自由協商制,與我國的證券交易傭金制度有很大不同。
怎么防止被套路
1.投資者在交易前,首先了解該證券公司的定價方式很重要。
一般個人散戶普遍實行的是固定比率的傭金收取標準,但是為了獲得更多的客戶資源,證券公司會根據營銷策略、客戶類別及交易方式的不同差別化收取。也有一些地區的證券公司共同商議,整個地區都是一個收費標準。
2.傭金條款需要協商清楚并落實到合同上。
確定定價方式不能只聽口頭介紹,需要落實到紙面上,合同上的傭金收費標準是否存在模糊不清的情況尤其需要注意。因為傭金收費標準本身是可以調整的,如果合同上沒有寫清楚,有可能會擅自調整,并且并不違反合同規定,維權也會比較難。
3.多在網上關注一下當下的傭金收取政策,避免出現證券公司隱瞞不說的情況,也就是預防被“殺熟”。
投資者的維權之道
在傭金方面有可能存在的侵權場景有幾種:
1.“殺熟”可以退錢嗎?
先說我們最先提到的“殺熟”現象。證券經營機構有責任履行好對投資者的相關告知義務,如果券商是故意隱瞞真實收費標準或告知虛假情況,投資者可以跟券商協商退回部分傭金,實在不行可以請求法院或仲裁機構撤銷傭金條款。但是這種“殺熟”的情況沒有充分的法律依據,最好的辦法還是跟券商進行協商。
2.如果沒有約定傭金,還能收取嗎?
答案是要收取的。按照《合同法》第六十一條之規定,“合同生效后,當事人就質量、價款或者報酬、履行地點等內容沒有約定或者約定不明確的,可以協議補充;不能達成補充協議的,按照合同有關條款或者交易習慣確定。”所以如果沒有約定,證券公司仍然收取傭金,這是不侵權的。
3.收費標準不明顯,故意讓投資者忽視可以維權嗎?
這是可以的。按照規定,“證券公司向客戶收取證券交易費用,應當符合國家有關規定并將收費項目、收費標準在營業場所的顯著位置予以公示”。如果證券公司故意不展示收費標準,以至于投資者忽視了這一項,可以通過法律進行維權。
需要注意的一點是,現在很多證券公司為了吸引客戶,將傭金標準降的非常低,投資者容易被低傭金吸引。然而在選擇投資對象時,還是應該結合自身的投資方式和風險偏好,以及證券公司的規范管理、風險防范、財務安全、服務水平等綜合考慮。
并且,投資者可以貨比三家,在多方位考量之后再做決定。但切記,盡量選擇大平臺的證券公司,有些完全不知名的,就算宣傳0傭金也不宜投資,切勿因小失大落入陷阱。